Dolceamaro S.A

Equipo Dolce

Especializados en diseñar y ejecutar soluciones
únicas para impulsar el éxito en cada proyecto.

  • Sebastián Gutiérrez

    CEO

  • Valeria Cruz

    Directora de marketing y negocios

  • Juan Bonilla

    Director de Producción

  • Viviana Moreno

    Directora de Finanzas

  • Justin Estevez

    Director Recursos Humanos

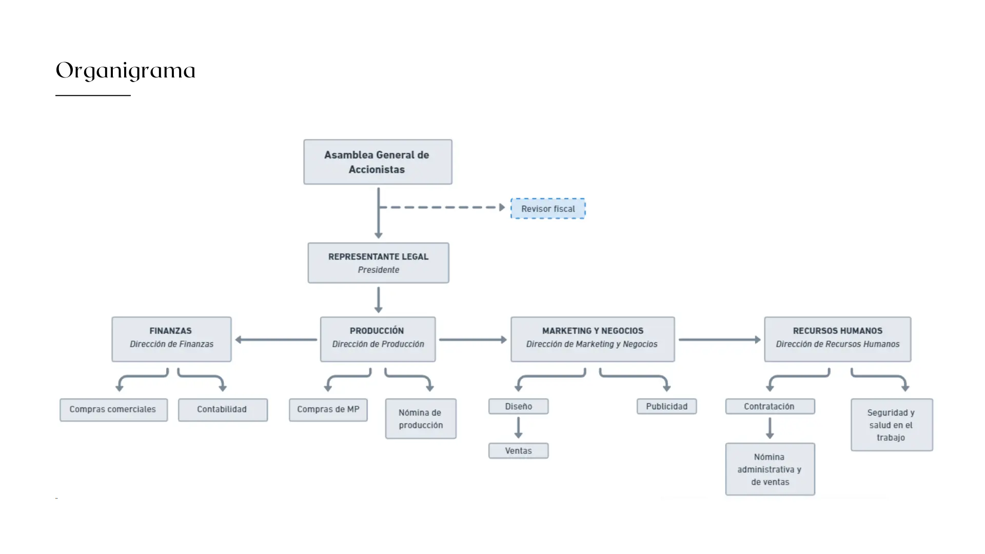
Organigrama de Dolceamaro S.A

Nuestra Misión

"Brindar nuevas experiencias al usuario, por medio de prendas de vestir que se adapten al estilo, forma e identidad del mismo, llevando mucho más allá el concepto de la moda actual; al igual que marcando y creando tendencias conectadas a las necesidades de la persona que porta cualquiera de nuestros productos”

Nuestra Visión

“En 3 años esperamos ser reconocidos como una marca inclusiva que comprende las necesidades de sus clientes y los incorpora en la identidad de sus prendas, brindando así una experiencia de compra memorable”.

Objetivo General

"Ser reconocidos por marcar la diferencia en el mercado nacional, logrando que cada cliente se sienta cómodo y representado en cada uno de los productos que lleve consigo."

Objetivos Específicos

"Nuestros objetivos específicos son claros: ofrecer productos de calidad, brindar un servicio excepcional y superar las expectativas de nuestros clientes en cada interacción. Buscamos liderar en innovación, mantener estándares éticos elevados y contribuir positivamente a la comunidad."

  • Establecer estrategias que permitan un margen de utilidad estable en los primeros 2 años de operación.
  • Extender el alcance de la empresa por medio no solo de nuevas sucursales, sino de las ventas on-line.
  • Fomentar en los empleados una cultura arraigada la innovación, la creatividad y la integridad.
Vecteezy.com

Valores Corporativos

"Nuestros valores corporativos son la base de nuestra empresa: excelencia, integridad e innovación. Guiados por el respeto, la colaboración y el compromiso, buscamos el éxito en cada paso que damos."

  • Innovación y aprendizaje constante.
  • Excelencia y calidad.
  • Honestidad y respeto.
  • Compromiso.
  • Inclusión.

Somos más que una experiencia

somos aquellos que cambiarán tu forma de vestir para siempre.