Dolceamaro S.A

Nuestra Historia

Porque todos tenemos una historia.

Somos una Sociedad Anónima Gran Contribuyente que surgió de la necesidad que evidenciamos en el mundo de contar con una marca de ropa que se dedique a comprender y satisfacer los requerimientos y demandas de nuestros valiosos clientes.

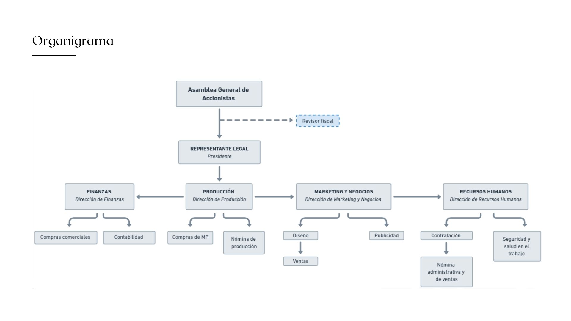
Información Básica

A continuación observa la información básica de Dolceamaro S.A

Línea de Tiempo de Operaciones

Llevamos en operación 8 meses desde septiembre de 2023 hasta abril de 2024. En donde los primeros cuatro meses (sep-dic 2023) fuimos una empresa comercializadora. Al comenzar nuestro siguiente año de operación implementamos a nuestras actividades la producción, por lo que actualmente somos una empresa mixta la cual realizo un presupuesto para los siguientes 8 meses, es decir, hasta diciembre de 2024.

Antes de contar sobre las operaciones de Dolceamaro S.A tengamos en cuenta nuestro paso por el SENA (Centro de Servicios Financieros)

  1. LA ENTRADA

    SERVICIO NACIONAL DE APRENDIZAJE

    Al decidirnos por el SENA dimos el primer paso para acceder a la educación superior, en donde no solo fortalecimos nuestras habilidades acádemicas, sino que tambien construimos experiencias y desarrollamos nuestra formación profesional e integral, relacionandonos con personas increíbles.
  2. SOMOS OFERTA CERRADA

    PRICEWATERHOUSECOOPERS

    Declaramos con orgullo que SOMOS OFERTA CERRADA. Esta afirmación simboliza nuestro compromiso con la excelencia, la integridad y la calidad en cada aspecto de nuestro trabajo. En un mundo lleno de desafíos y competencia, destacamos como líderes en nuestra industria al ofrecer soluciones innovadoras y resultados excepcionales.
  3. EL GRUPO

    UN ENCUENTRO DE TALENTOS

    Algunos opinan que encontrar un buen equipo de trabajo es díficil, pero cuando en lugar de buscarlo, lo siembras con dedicación, esfuerzo y amistad, cualquier tarea se vuelve más fácil. Por eso, al conocernos supimos que nuestra unión tenía el potencial expresado en este proyecto.
  4. CREACIÓN DE EMPRESA

    DOLCEAMARO S.A

    Tan solo pensar en la falta de diversidad y cobertura que hoy nos expone la industria de la moda nos inspiró, y nuestros clientes ahora lo demuestran. Al pensar en el nombre se lee la esencia de lo que lograremos: combinar y resaltar estilos dulces y amargos, elegantes y casuales, extrovertidos y timidos. Nuestro códigos CIIU son: 4642 (Comercio al por mayor de prendas de vestir) 1410 (Confección de prendas de vestir, exepto prendas de piel.